
近日,百诺医药(证券代码:874718)发布公告称西安股票配资论坛,拟在俄罗斯莫斯科投资设立全资子公司。

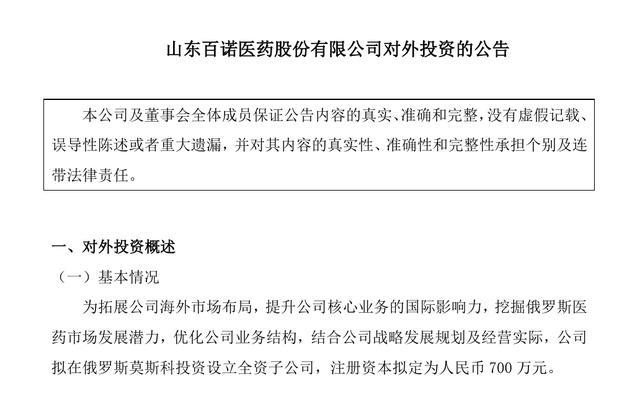
报告显示,为拓展公司海外市场布局,提升公司核心业务的国际影响力,挖掘俄罗斯医药市场发展潜力,优化公司业务结构,结合公司战略发展规划及经营实际,百诺医药拟在俄罗斯莫斯科投资设立全资子公司,注册资本拟定为人民币700万元。企业注册地址在俄罗斯莫斯科,主营业务为药物研究与开发、药品技术转让及技术咨询、药品生产及销售、货物与技术进出口。
据了解,百诺医药成立于2000年8月,注册资本7948.65万元,2016年首次登陆新三板,2022年摘牌后推进创业板IPO,后于2025年重返新三板挂牌,总部位于山东省济南市。百诺医药是一家贯穿药物研发及生产全生命周期的创新型一站式药物研发成果转化运营商。
百诺医药未曾停止A股上市的步伐,2025年9月5日,百诺医药在中信建投证券股份有限公司(以下简称“中信建投”)的辅导下,已通过中国证券监督管理委员会(以下简称“中国证监会”)山东监管局的辅导验收。2025年9月12日,公司向北京证券交易所(以下简称“北交所”)报送了向不特定合格投资者公开发行股票并上市的申报材料。2025年9月18日,公司收到北交所出具的《受理通知书》(GF2025090002),北交所正式受理公司向不特定合格投资者公开发行股票并在北交所上市的申请。
由于百诺医药上市申请文件引用的财务报告截止日为2025年3月31日,鉴于财务报告有效期即将届满,公司已于2025年12月26日向北交所提交了关于中止审核的申请,北交所于2025年12月30日将该公司向不特定合格投资者公开发行股票并在北交所上市的审查状态调整为中止审核。

财报显示,百诺医药2025年实现营业总收入5.20亿元,同比下降10.05%,毛利率高达72.43%;归属于挂牌公司股东的净利润为1.13亿元,同比下降28.92%。截至2025年末西安股票配资论坛,公司总资产规模达8.99亿元,较上年期末增长10.88%。
通盈配资提示:文章来自网络,不代表本站观点。